刘奕畅-酒后殴打他人致头部骨折-短剧星光男主-已被关押看守所
短剧星光男主刘奕畅酒后殴打网友致头部骨折,事件引发热议!黑子网爆料其已被关入看守所,移送法院待审判,揭秘事件始末与艺人丑闻内幕。
唐宋摇滚
短剧男星刘奕畅酒后失控:殴打事件始末曝光
哎哟喂,这事儿可真是炸了锅!最近,短剧星光的男主刘奕畅被曝出大瓜,一位网友在黑子网上发长文,声泪俱下地控诉自己因拒绝陪酒,惨遭刘奕畅等人围殴,头部还被打出两处骨折!这可不是小打小闹,网友直接晒出医院诊断书,照片里那血淋淋的伤口看得人直哆嗦。据说事发当晚,刘奕畅喝得有点高,情绪激动,话不投机就动手,场面一度失控。这事儿一爆出来,网上立马炸开了锅,网友们纷纷表示:“这还是那个荧幕上阳光帅气的男主吗?”事件细节还在持续发酵,大家都在等着看后续怎么发展。


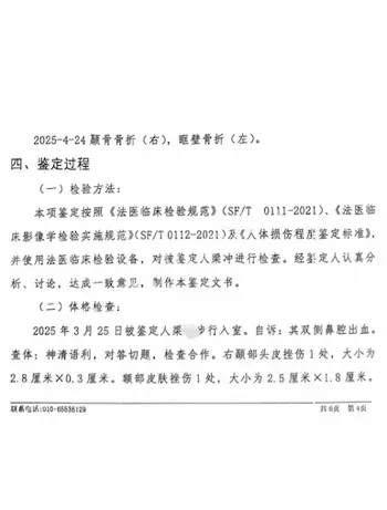
网友爆料头部骨折:医院诊断书成铁证
这位被殴的网友可不是空口白话,人家直接甩出医院的诊断书,上面清清楚楚写着“头部两处骨折”,这证据硬得跟铁板似的!据网友描述,当晚他只是想好好吃个饭,压根没想掺和什么陪酒的局,结果刘奕畅和几个同行的演员不乐意了,言语冲突升级成拳脚相向。网友还说,事后刘奕畅不仅没道歉,反而态度嚣张,这让受害者气不过才决定网上公开爆料。这份诊断书一出,立马把事件推上了高潮,网友们一边倒地声讨刘奕畅,评论区里全是“太过分了”“人设崩塌”的吐槽。


刘奕畅被关看守所:法院审判即将来临
重磅消息来了!据知情人士透露,刘奕畅因这起殴打事件已经被警方带走,目前被关进了看守所,案件已经移送至人民法院,等待刑事法庭排期审判。这可不是小事,涉及刑事案件,性质严重到让吃瓜群众都捏了把汗。听说同案的几个演员已经被取保候审,但刘奕畅作为“主犯”,情况似乎更严重一些。网上已经有不少人开始预测,这事儿可能会让他的演艺事业直接“Game Over”。


娱乐圈酒后丑闻频发:刘奕畅不是第一人
说起来,娱乐圈跟“酒后失控”这事儿还真是不陌生。回想过去,多少明星因为喝多了闹出幺蛾子,有的耍酒疯,有的出言不逊,还有的直接动手。刘奕畅这回算是踩了个大雷,网友们一边吃瓜一边吐槽:“这圈子咋回事?喝点酒就觉得自己能上天了?”其实,酒后失控暴露的不只是个人素质问题,还有娱乐圈某些聚会的“潜规则”。陪酒、拼酒,这些看似“正常”的应酬,背后往往藏着不少猫腻。


舆论风暴来袭:刘奕畅人设崩塌在即
自从这事儿爆出来,刘奕畅的粉丝群里已经炸开了锅。原本那个在短剧星光里阳光帅气、温柔体贴的男主形象,如今被网友喷得体无完肤。评论区里,“人设崩塌”“粉丝脱粉”成了高频词,甚至还有人开始抵制他主演的剧集。这波舆论风暴来得太猛,估计刘奕畅的经纪团队现在正焦头烂额地想着怎么公关呢。可惜,面对铁证如山的医院诊断书和警方的介入,想洗白怕是没那么容易。





















